Product Summary
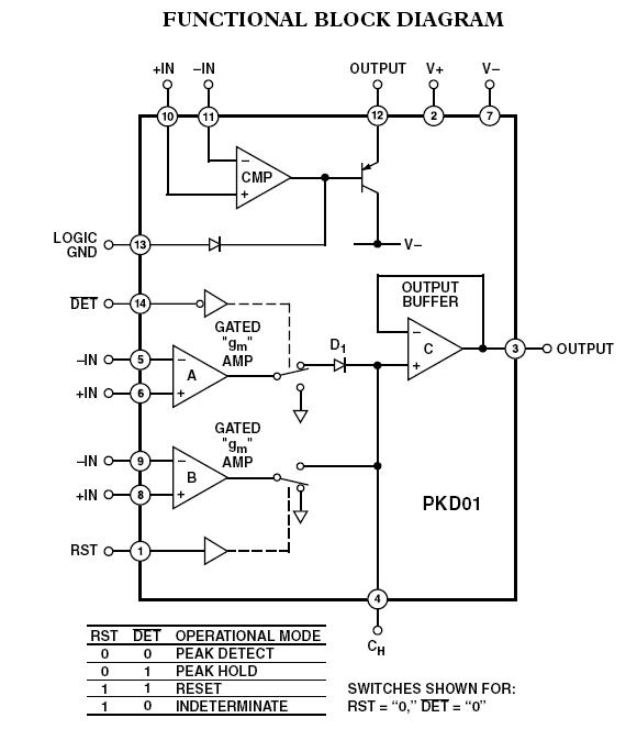
The PKD01AY is a Monolithic Peak Detector with Reset-and-Hold Mode. The PKD01AY tracks an analog input signal until maximum amplitude is reached. The maximum value is then retained as a peak voltage on a hold capacitor. Being a monolithic circuit, the PKD01AY offers significant performance and package density advantages over hybrid modules and discrete designs without sacrificing system versatility. The matching characteristics attained in a monolithic circuit provide inherent advantages when charge injection and droop rate error reduction are primary goals.
Parametrics
PKD01AY absolute maximum ratings: (1)Supply Voltage: ±18V; (2)Input Voltage: Equal to Supply Voltage; (3)Logic and Logic Ground Voltage: Equal to Supply Voltage; (4)Output Short-Circuit Duration: Indefinite; (5)Amplifier A or B Differential Input Voltage: ±24V; (6)Comparator Differential Input Voltage: ±24 V; (7)Comparator Output Voltage: Equal to Positive Supply Voltage; (8)Hold Capacitor Short-Circuit Duration: Indefinite; (9)Lead Temperature (Soldering, 60 sec): 300℃; (10)Storage Temperature Range:–65℃ to +150℃; (11)Operating Temperature Range:–55℃ to +125℃; (12)Junction Temperature: –65℃ to +150℃.
Features
PKD01AY features: (1)Monolithic Design for Reliability and Low Cost; (2)High Slew Rate: 0.5 V/μs; (3)Low Droop Rate: TA = 25℃: 0.1 mV/ms, TA = 125℃: 10 mV/ms; (4) Low Zero-Scale Error: 4mV; (5) Digitally Selected Hold and Reset Modes; (6) Reset to Positive or Negative Voltage Levels; (7) Logic Signals TTL and CMOS Compatible; (8) Uncommitted Comparator On-Chip; (9) Available in Die Form.
Diagrams

| Image | Part No | Mfg | Description | ![]() |
Pricing (USD) |
Quantity | ||||||
|---|---|---|---|---|---|---|---|---|---|---|---|---|
![]() |
![]() PKD01AY |
![]() Analog Devices Inc |
![]() IC MONO PEAK DETECTOR R&H 14CDIP |
![]() Data Sheet |
![]() Negotiable |
|
||||||
| Image | Part No | Mfg | Description | ![]() |
Pricing (USD) |
Quantity | ||||||
![]() |
![]() PKD01AY |
![]() Analog Devices Inc |
![]() IC MONO PEAK DETECTOR R&H 14CDIP |
![]() Data Sheet |
![]() Negotiable |
|
||||||
![]() |
![]() PKD01BY |
![]() Analog Devices Inc |
![]() IC MONO PEAK DETECTOR R&H 14CDIP |
![]() Data Sheet |
![]() Negotiable |
|
||||||
![]() |
![]() PKD01EP |
![]() Analog Devices Inc |
![]() IC MONO PEAK DETECTOR R&H 14-DIP |
![]() Data Sheet |
![]() Negotiable |
|
||||||
![]() |
![]() PKD01EPZ |
![]() Analog Devices Inc |
![]() IC MONO PEAK DETECTOR R&H 14-DIP |
![]() Data Sheet |
![]() Negotiable |
|
||||||
![]() |
![]() PKD01EY |
![]() Analog Devices Inc |
![]() IC MONO PEAK DETECTOR R&H 14CDIP |
![]() Data Sheet |
![]() Negotiable |
|
||||||
![]() |
![]() PKD01FP |
![]() Analog Devices Inc |
![]() IC MONO PEAK DETECTOR R&H 14-DIP |
![]() Data Sheet |
![]()
|
|
||||||
(China (Mainland))










