Product Summary
The EL2411CS is a dual, triple, and quad operational amplifier. It built using Elantec’s Complementary Bipolar process offers unprecedented high frequency performance at a very low cost. The EL2411CS is suitable for any application such as consumer video, where traditional DC performance specifications are of secondary importance to the high frequency specifications. On ±5V supplies at a gain of +1 the EL2411CS will drive a 150W load to +2V,-1V with a bandwidth of 50MHz and a channel-to-channel isolation of 60dB or more. At a gain of +2, the EL2411CS will drive a 150Ω load to +2V, -1V with a bandwidth of 100MHz with the same channel-to-channel isolation. All four achieve 0.1dB bandwidth at 5MHz. The applications of the EL2411CS include Consumer video amplifiers, Active filters/integrators, Cost-sensitive applications, Single supply amplifiers.
Parametrics
EL2411CS absolute maximum ratings: (1)Total Voltage Supply: 18V; (2)Input Voltage: ±VS; (3)Differential Input Voltage: 6V; (4)Peak Output Current: 75mA (per amplifier); (5)Power Dissipation: See Curves; (6)Storage Temperature Range: -65℃ to +150℃; (7)Operating Temperature Range: -40℃ to +85℃; (8)Die Junction Temperature: +150℃.
Features
EL2411CS features: (1)Stable at gain of 2 and 100MHz gain bandwidth product (EL2211C, EL2311C, & EL2411C); (2)Stable at gain of 1 and 50MHz gain bandwidth product (EL2210C, EL2310C, & EL2410C); (3)130V/μs slew rate; (4)Drives 150Ω load to video levels; (5)Inputs and outputs operate at negative supply rail; (6)±5V or +10V supplies; (7)-60dB isolation at 4.2MHz.
Diagrams

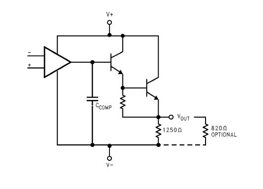
![]() |
![]() EL240A10-05 |
![]() Crydom |
![]() Solid State Relays PM IP00 SSR 280VAC 10A4-8VDCZC |
![]() Data Sheet |
![]()
|
|
||||||||||||
![]() |
![]() EL240A10-12 |
![]() Crydom |
![]() Solid State Relays PM IP00 SSR 280VAC 10A10-14VDCZC |
![]() Data Sheet |
![]()
|
|
||||||||||||
![]() |
![]() EL240A10-24 |
![]() Crydom |
![]() Solid State Relays PM IP00 SSR 280VAC 10A21-27VDCZC |
![]() Data Sheet |
![]()
|
|
||||||||||||
![]() |
![]() EL240A10R-05 |
![]() Crydom |
![]() Solid State Relays PM IP00 SSR 280VAC 10A4-8VDCRN |
![]() Data Sheet |
![]()
|
|
||||||||||||
![]() |
![]() EL240A10R-12 |
![]() Crydom |
![]() Solid State Relays PM IP00 SSR 280VAC 10A10-14VDCRN |
![]() Data Sheet |
![]()
|
|
||||||||||||
![]() |
![]() EL240A10R-24 |
![]() Crydom |
![]() Solid State Relays PM IP00 SSR 280VAC 10A21-27VDCRN |
![]() Data Sheet |
![]()
|
|
||||||||||||
(China (Mainland))








