Product Summary
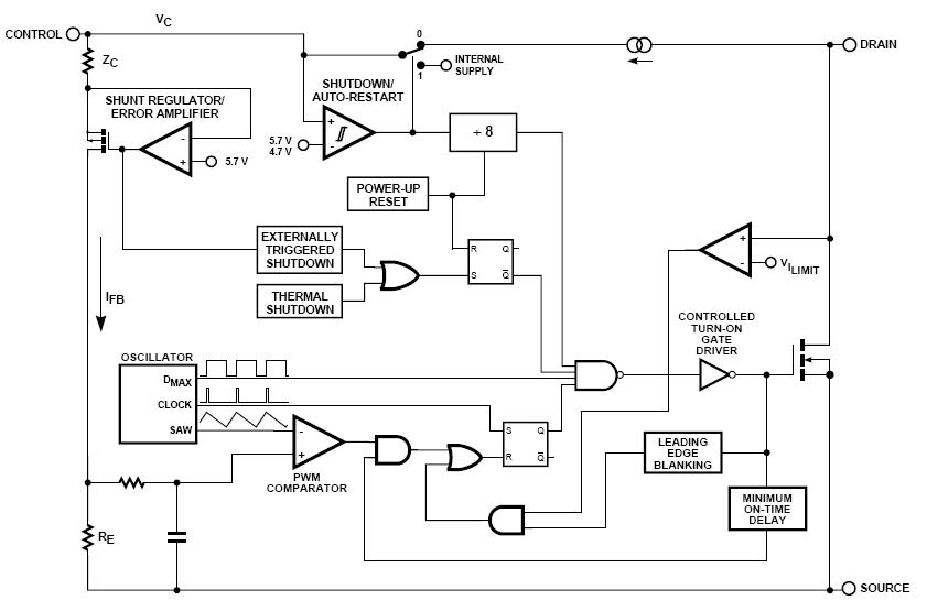
The TOP202YN is a Three-terminal Off-line PWM Switch. The TOP202YN of the TOPSwitch family implements, with only three pins, all functions necessary for an off-line switched mode control system: high voltage N-channel power MOSFET with controlled turn-on gate driver, voltage mode PWM controller with integrated 100 kHz oscillator, high voltage start-up bias circuit, bandgap derived reference, bias shunt regulator/error amplifier for loop compensation and fault protection circuitry. Compared to discrete MOSFET and controller or self oscillating (RCC) switching converter solutions, a TOPSwitch integrated circuit can reduce total cost, component count, size, weight and at the same time increase efficiency and system reliability. The TOP202YN is intended for 100/110/230 VAC off-line Power Supply applications in the 0 to 100 W (0 to 50 W universal) range and 230/277 VAC off-line power factor correction (PFC) applications in the 0 to 150 W range.
Parametrics
TOP202YN absolute maximum ratings: (1)DRAIN Voltage: -0.3 to 700 V; (2)CONTROL Voltage: - 0.3 V to 9 V; (3)Storage Temperature: -65 to 125℃; (4)Operating Junction Temperature(2): -40 to 150℃; (5)Lead Temperature(3): 260℃; (6)Thermal Impedance (θJA): 70℃/W; (7)Thermal Impedance (θJC)(4): 2℃/W.
Features
TOP202YN features: (1)Low Cost Replacement for Discrete Switchers; (2)Up to 90% Efficiency in Flyback Topology; (3)Simplifies Design - Reduces Time to Market; (4)System Level Fault Protection Features; (5)Highly Versatile.
Diagrams

| Image | Part No | Mfg | Description | ![]() |
Pricing (USD) |
Quantity | ||||
|---|---|---|---|---|---|---|---|---|---|---|
![]() |
![]() TOP202YN |
![]() Power Integrations |
![]() AC/DC Switching Converters 15-30W 85-265 VAC 30-60W100/115/230VAC |
![]() Data Sheet |
![]() Negotiable |
|
||||
| Image | Part No | Mfg | Description | ![]() |
Pricing (USD) |
Quantity | ||||
![]() |
![]() TOP200-14 |
![]() Other |
![]() |
![]() Data Sheet |
![]() Negotiable |
|
||||
![]() |
![]() TOP200-4 |
![]() Other |
![]() |
![]() Data Sheet |
![]() Negotiable |
|
||||
![]() |
![]() TOP200YAI |
![]() Power Integrations |
![]() AC/DC Switching Converters 5-12W 85-265 VAC 10-25W100/115/230VAC |
![]() Data Sheet |
![]() Negotiable |
|
||||
![]() |
![]() TOP200YN |
![]() Power Integrations |
![]() AC/DC Switching Converters 5-12W 85-265 VAC 10-25W100/115/230VAC |
![]() Data Sheet |
![]() Negotiable |
|
||||
![]() |
![]() TOP201YAI |
![]() Power Integrations |
![]() AC/DC Switching Converters 0-22W 85-265 VAC 20-45W100/115/230VAC |
![]() Data Sheet |
![]() Negotiable |
|
||||
![]() |
![]() TOP201YN |
![]() Power Integrations |
![]() AC/DC Switching Converters 0-22W 85-265 VAC 20-45W100/115/230VAC |
![]() Data Sheet |
![]() Negotiable |
|
||||
(China (Mainland))










