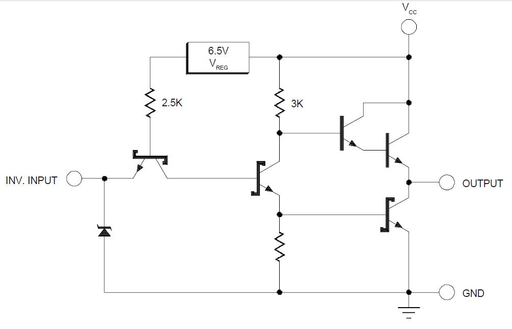
Product Summary
The SG3626M is a dual inverting monolithic high speed driver that is pin for pin compatible with the ICL7667. The SG3626M utilizes high voltage Schottky logic to convert TTL signals to high speed outputs up to 18V. The totem pole outputs have 3A peak current capability, which enables them to drive 1000pF loads in typically less than 25ns. These speeds make it ideal for driving power MOSFETs and other large capacitive loads requiring high speed switching.
Parametrics
SG3626M absolute maximum ratings: (1)Supply Voltage (VCC): 22V; (2)Logic Input Voltage: 7V; (3)Source/Sink Output Current (Each Output), Continuous: ±0.5A; Pulse, 500ns: ±3.0A; (4)Operating Junction Temperature; (5)Hermetic (J, T, Y, R-Packages): 150℃; (6)Plastic (M, DW, L-Packages): 150℃; (7)Storage Temperature Range: -65 to 150℃; (8)Lead Temperature (Soldering, 10 Seconds): 300℃.
Features
SG3626M features: (1)Pin for pin compatible with DS0026, TSC426 and ICL7667; (2)Totem pole outputs with 3.0A peak current capability; (3)Supply voltage to 22V; (4)Rise and fall times less than 25ns; (5)Propagation delays less than 20ns; (6)Inverting high-speed high-voltage Schottky logic; (7)Efficient operation at high frequency.
Diagrams

(China (Mainland))






