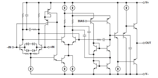
Product Summary
The OP471AY/883Q is a high speed, low noise quad operational amplifier. The device has an input offset voltage under 0.8 mV and an input offset voltage drift below 4 μV/℃, guaranteed over the full military temperature range. Open-loop gain of the OP471AY/883Q is over 500,000 into a 10kΩ load ensuring outstanding gain accuracy and linearity. The OP471AY/883Q offers excellent amplifier matching which is important for applications such as multiple gain blocks, low-noise instrumentation amplifiers, quad buffers and low-noise active filters.
Parametrics
OP471AY/883Q absolute maximum ratings: (1)Supply Voltage: ±18 V; (2)Differential Input Voltage: ±1.0 V; (3)Differential Input Current: ±25mW; (4)Input Voltage: Supply Voltage; (5)Output Short-Circuit Duration: Continuous; (6)Storage Temperature Range P, Y-Package: –65℃ to +150℃; (7)Lead Temperature Range (Soldering, 60 sec): 300℃; (8)Junction Temperature (Ti): –65℃ to +150℃; (9)Operating Temperature Range: –40℃ to +85℃.
Features
OP471AY/883Q features: (1)Excellent Speed: 8 V/μs Typ; (2)Low Noise: 11 nV/√Hz @ 1 kHz Max; (3)Unity-Gain Stable; (4)High Gain Bandwidth: 6.5 MHz Typ; (5)Low Input Offset Voltage: 0.8 mV Max; (6)Low Offset Voltage Drift: 4 μV/℃ Max; (7)High Gain: 500 V/mV Min; (8) Outstanding CMR: 105 dB Min; (9)Industry Standard Quad Pinouts.
Diagrams

(China (Mainland))






