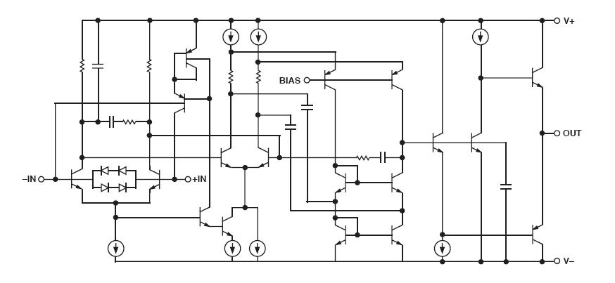
Product Summary
The OP271AZ is a High-Speed, Dual Operational Amplifier. The OP271AZ features excellent speed, 8.5 V/ms typical, and fast settling time, 2μs typical to 0. 01%. The OP271 has a gain bandwidth of 5 MHz with a high phase margin of 62°. Input offset voltage of the OP271AZ is under 200μV with input offset voltage drift below 2μV/℃, guaranteed over the full military temperature range. Open-loop gain exceeds 400,000 into a 10kΩ load ensuring outstanding gain accuracy and linearity. The input bias current is under 20nA limiting errors due to source resistance.
Parametrics
OP271AZ absolute maximum ratings: (1)Supply Voltage: ±18 V; (2)Differential Input Voltage2: ±1.0 V; (3)Differential Input Current2: ±25mA; (4)Input Voltage: Supply Voltage; (5)Output Short-Circuit Duration: Continuous; (6)Storage Temperature Range:–65℃ to +150℃; (7)Lead Temperature (Soldering, 60 sec): 300℃; (8)Junction Temperature (Tj): –65℃ to +150℃; (9)Operating Temperature Range: –55℃ to +125℃.
Features
OP271AZ features: (1)Excellent Speed: 8.5V/μs Typ; (2)Fast Settling (0.01%): 2μs Typ; (3)Unity-Gain Stable; (4)High-Gain Bandwidth: 5 MHz Typ; (5)Low Input Offset Voltage: 200 mV Max; (6)Low Offset Voltage Drift: 21μV/℃ Max; (7)High Gain: 400 V/mV Min; (8) Outstanding CMR: 106 dB Min; (9)Industry Standard 8-Pin Dual Pinout; (10)Available in Die Form.
Diagrams

![]() |
![]() OP27 |
![]() Other |
![]() |
![]() Data Sheet |
![]() Negotiable |
|
||||||||||||||||
![]() |
![]() OP270 |
![]() Optek |
![]() Infrared Emitters SMD Axial |
![]() Data Sheet |
![]() Negotiable |
|
||||||||||||||||
![]() |
![]() OP270EJ8 |
![]() Linear Technology |
![]() IC OPAMP PREC DUAL LN 8-CDIP |
![]() Data Sheet |
![]() Negotiable |
|
||||||||||||||||
![]() |
![]() OP270EZ |
![]() |
![]() IC OPAMP GP 5MHZ DUAL PREC 8CDIP |
![]() Data Sheet |
![]()
|
|
||||||||||||||||
![]() |
![]() OP270FZ |
![]() |
![]() IC OPAMP GP 5MHZ DUAL PREC 8CDIP |
![]() Data Sheet |
![]()
|
|
||||||||||||||||
![]() |
![]() OP270GN8 |
![]() |
![]() IC PREC OPAMP LO NOIS DUAL 8DIP |
![]() Data Sheet |
![]()
|
|
||||||||||||||||
(China (Mainland))











