Product Summary
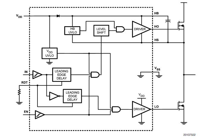
The LM5105SD is a high voltage gate driver designed to drive both the high side and low side N-Channel MOSFETs in a synchronous buck or half bridge configuration. The floating high-side driver is capable of working with rail voltages up to 100V. The single control input is compatible with TTL signal levels and a single external resistor programs the switching transition dead-time through tightly matched turn-on delay circuits. A high voltage diode is provided to charge the high side gate drive bootstrap capacitor. The applications of the LM5105SD include Solid State motor drives, Half and Full Bridge power converters, Two switch forward power converters.
Parametrics
LM5105SD absolute maximum ratings: (1)VDD to VSS: -0.3V to +18V; (2)HB to HS: -0.3V to +18V; (3)IN and EN to VSS: -0.3V to VDD + 0.3V; (4)LO to VSS: -0.3V to VDD + 0.3V; (5)HO to VSS: HS -0.3V to HB + 0.3V; (6)HS to VSS (Note 6): -5V to +100V; (7)HB to VSS: 118V; (8)RDT to VSS: -0.3V to 5V; (9)Junction Temperature: +150℃; (10)Storage Temperature Range: -55℃ to +150℃; (11)ESD Rating HBM: 2 kV.
Features
LM5105SD features: (1)Drives both a high side and low side N-channel MOSFET; (2)1.8A peak gate drive current; (3)Bootstrap supply voltage range up to 118V DC; (4)Integrated bootstrap diode; (5)Single TTL compatible Input; (6)Programmable turn-on delays (Dead-time); (7)Enable Input pin; (8)Fast turn-off propagation delays (26ns typical); (9)Drives 1000pF with 15ns rise and fall time; (10)Supply rail under-voltage lockout; (11)Low power consumption.
Diagrams

| Image | Part No | Mfg | Description | ![]() |
Pricing (USD) |
Quantity | ||||||||||||
|---|---|---|---|---|---|---|---|---|---|---|---|---|---|---|---|---|---|---|
![]() |
![]() LM5105SD |
![]() National Semiconductor (TI) |
![]() Power Driver ICs |
![]() Data Sheet |
![]()
|
|
||||||||||||
![]() |
![]() LM5105SD/NOPB |
![]() National Semiconductor (TI) |
![]() Power Driver ICs 100V HALF-BRIDGE DRIVER W/ DELAY |
![]() Data Sheet |
![]()
|
|
||||||||||||
![]() |
![]() LM5105SDX/NOPB |
![]() National Semiconductor (TI) |
![]() Power Driver ICs |
![]() Data Sheet |
![]()
|
|
||||||||||||
![]() |
![]() LM5105SDX |
![]() National Semiconductor (TI) |
![]() Power Driver ICs |
![]() Data Sheet |
![]()
|
|
||||||||||||
(China (Mainland))










