Product Summary
The OPA541AM is a power operational amplifier capable of operation from power supplies up to ±40V and delivering continuous output currents up to 5A. Internal current limit circuitry can be user-programmed with a single external resistor, protecting the amplifier and load from fault conditions. The OPA541AM is fabricated using a proprietary bipolar/FET process. Its applications include motor driver, servo amplifier, synchro excitation, audio amplifier and programmable power supply.
Parametrics
OPA541AM absolute maximum ratings: (1)Supply Voltage, +VS to –VS: 80V; (2)Output Current: see SOA; (3)Power Dissipation, Interna: 125W; (4)Input Voltage: Differential: ±VS; Common-mode: ±VS; (5)Temperature: Pin solder, 10s: +300℃; Junction: +150℃; (6)Temperature Range: AM, BM SM, Storage: –65℃ to +150℃; Operating (case): –55℃ to +125℃; AP, Storage: –40℃ to +85℃; Operating (case): –25℃ to +85℃.
Features
OPA541AM features: (1)power supplies to ±40V; (2)output current to 10A peak; (3)programmable current limit; (4)industry-standard pin out; (5)FET input; (6)TO-3 and low-cost power plastic packages.
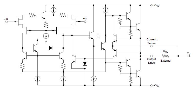
Diagrams

| Image | Part No | Mfg | Description | ![]() |
Pricing (USD) |
Quantity | ||||||||||
|---|---|---|---|---|---|---|---|---|---|---|---|---|---|---|---|---|
![]() |
![]() OPA541AM |
![]() Texas Instruments |
![]() Operational Amplifiers - Op Amps Hi-Power Monolithic Op Amp |
![]() Data Sheet |
![]()
|
|
||||||||||
![]() |
![]() OPA541AM-BI |
![]() Texas Instruments |
![]() IC OPAMP PWR 1.6MHZ SGL TO-3-8 |
![]() Data Sheet |
![]() Negotiable |
|
||||||||||
(China (Mainland))










