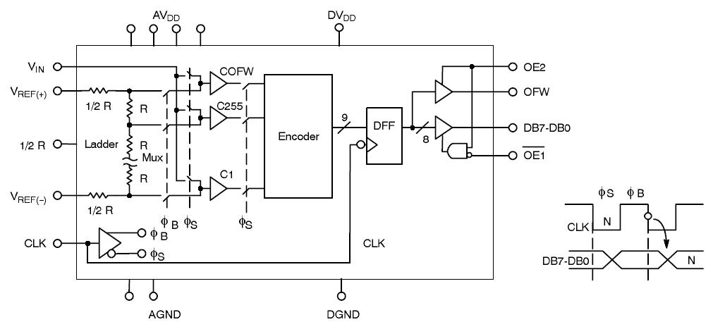
Product Summary
The MP8780JS is a CMOS 8-bit high speed Analog-to-Digital Converter designed and specified for applications in imaging and video digitizing, With signal to Noise Ratio greater than 44dB in the video input bandwidth and encode rated up to 20MHz, the MP8780JS easily meets the requirements needed to digitize standard American and European video signals. The benefits of the MP8780JS include optimized combination of performance power, packaging and cost for video digitizing applications, excellent video digitizing performance, small board space, and lower system power.
Parametrics
MP8780JS absolute maximum ratings: (1)VDD to GND: +7V; (2)VREF(+) & VREF(-): GND-0.5 to VDD+0.5V; (3)VIN: GND-0.5 to VDD+0.5V; (4)All inputs: GND-0.5 to VDD+0.5V; (5)All outputs: GND-0.5 to VDD+0.5V; (6)Storage temperature: -65 to 150℃; (7)Lead temperature (soldering 10 sec): 300℃; (8)Power dissipation: 1000mW; (9)Derates above 75℃: 13mW/℃.
Features
MP8780JS features: (1)15MHz input Bandwidth (-0.3dB); (2)SNR>44dB @ Fin 2.4MHz; (3)1.2 to 5.0V input range; (4)1/2 LSB Dynamic DNL at 14.4MHz; (5)3/4 LSB Dynamic DNL at 17.7MHz; (6) Latch up free CMOS technology; (7) High ESD protection.
Diagrams

(China (Mainland))






